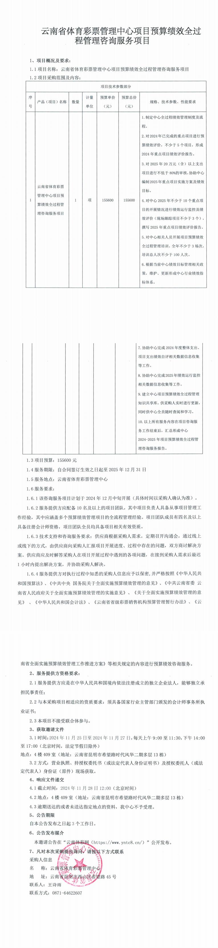
云南省体育彩票管理中心项目预算绩效全过程管理咨询服务项目公告
云南省体育彩票管理中心项目预算绩效全过程管理咨询服务项目公告
云南省体育彩票管理中心项目预算绩效全过程管理咨询服务项目公告

中国体育彩票温馨提示:购彩有节制,请理性投注!未满18周岁的未成年人不得购买彩票及兑奖!
延伸阅读:
- 云南体彩2019年筹集24亿公益金2020-07-22
- 体彩公益金支持: “奔跑吧·少年”2023年2023-12-16
- “公益体彩 快乐操场”云南20所学校获捐赠2016-08-29
- 大理销售管理部代销者征召公示2022-09-08






云南体彩
云南体彩
云南体彩
